登录
搜索
首页
教育督导
基础教育信息化平台
诗书礼乐进校园
政务公开
依法治教
当前位置:
首页
>
通知公告
> 正文
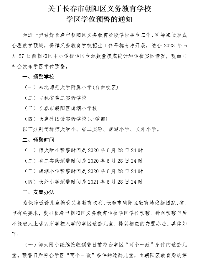
关于长春市朝阳区义务教育学校学区学位预警的通知
发布时间:2023-06-28 23:55:08 点击:
初审:王超 复审:曹楠 终审:朱江涛
相关热词搜索:
关于
长春市
朝阳区
义务教育
教育学
学校
学区
上一篇:
没有了
下一篇:
朝阳区幼儿园情况公示(2025.09)
延伸阅读:
·
教育局2022003关于二十三中学2019年至2021年末发行…
(2023-06-28)
·
教育局2021001关于朝阳区2021年普惠性民办幼儿园认…
(2023-06-28)
·
公告
(2023-06-28)
·
教育局2023003关于2023年朝阳区普惠性民办幼儿园情…
(2023-06-28)
·
教育局2021005关于朝阳区第四批中小学(幼儿园)名…
(2023-06-28)